中小城镇污水怎么处理的(10个中小城镇污水处理工艺对比)

2024-10-24 08:41:42 阅读次数:1019

众所周知,中小城镇能够在污水处理中投入的成本有限,技术人员水平有限,运维工作效果也十分有限。因此,政府相关部门和处理方管理层应筛选出更适合中小城镇水污染现状的处理工艺。

在这个过程中,最优化选择方案不单单是执着于处理效果,还要考虑当地经济发展水平、人文因素和环境特点,这决定着污水处理厂的建设工程能得到多少投资资金。

当然,在资金满足的情况下,就要考虑工艺的处理效果,处理厂在运行过程中的成本,以及操作人员的技术水平。综合这种种因素,才能筛选出最优化的工艺,使出水达标排放。

一般来说,中小城镇污水处理工艺应尽量满足以下几点要求:

1、运行成本低,投资较少

一般中小型城镇经济都不够发达,所以在需要建设工程时,往往依赖于国家的税收来满足资金需求。

另外,由于中小城镇环保意识缺乏,居民、企事业单位如果污水排放超标,主动上缴罚金的意愿极低。

所以说,最适合中小城镇的污水处理工艺,必须具备正常运行时成本低、建设投资少的优点,且该运行成本与投资费用中小城镇能够承受。

2、运行管理简单,操作容易

由于中小城镇管理操作人员知识结构较差,故其建设污水处理设施所选取的工艺必须具有运行管理简单、不应有技术含量较高的环节、便于运行人员的操作等优点。

3、抗冲击负荷能力强

因为中心城镇的自身人口结构,使得污水变化有一定季节性。

比如,一些城镇因劳务输出等原因,平时人口较少,水污染程度较低,但逢年过节人口会突然增加,导致水污染程度变高,水质变化较大。再比如,一些旅游区城镇,旅游旺季与淡季人流量差别较大,也会导致污水水质变化。

因此,在选择污水处理工艺时,应当考虑能够适应水质水量季节波动的工艺。

4、处理的效果波动不能太大,处理后氮磷含量低

对于重要的水源地区,或旅游景点,其污水处理出水水质要求相对较高,同时还要适应当地的气候以及地形的条件。

我国气候条件复杂,地域跨度大,所以在大量的城镇中,生活习俗也有很大差异。地形地质条件差别较大的,应根据具体的条件和要求,进行选取,以便选出最合适的处理工艺。

根据以上这4点要求,老吴筛选出了10种污水厂处理工艺,并对它们的优缺点、工艺流程以及适用范围等进行分析比较。

省流速看

10个中小城镇污水处理工艺对比,这是我见过最全面的干货!

10个中小城镇污水处理工艺对比,这是我见过最全面的干货!

10个中小城镇污水处理工艺对比,这是我见过最全面的干货!

10个中小城镇污水处理工艺对比,这是我见过最全面的干货!

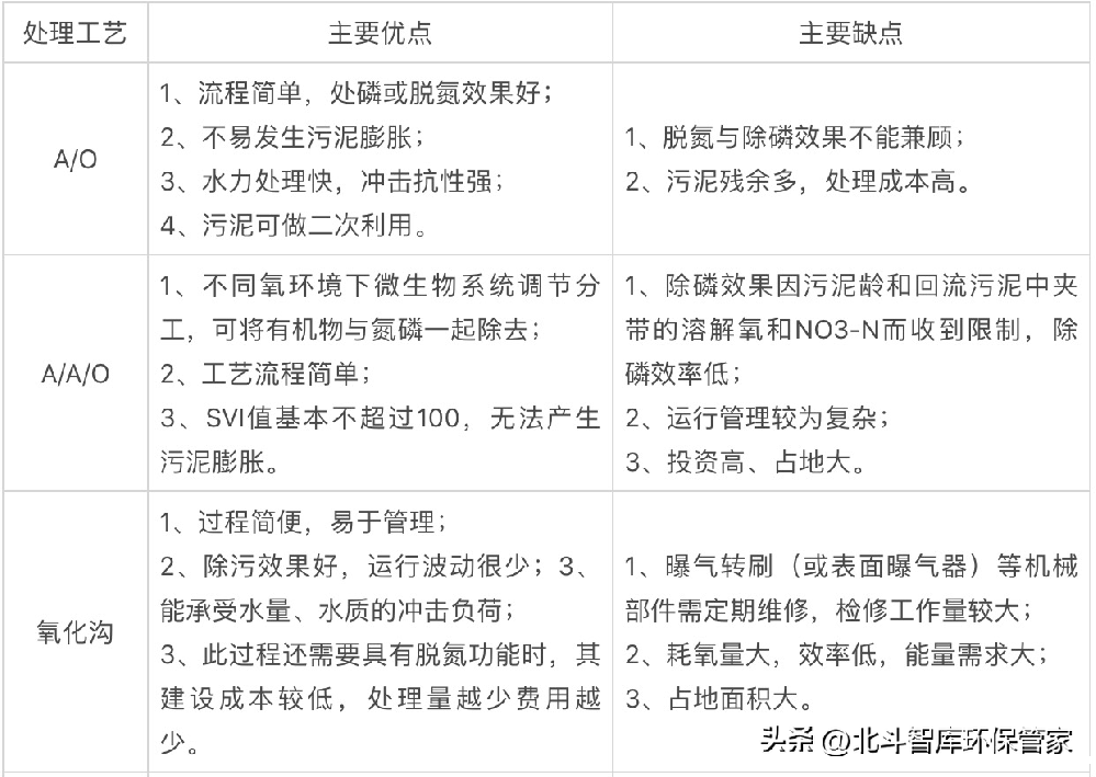
1、A/O工艺

A/O工根据其去除对象可分为脱氮工艺以及除磷工艺。

1)A/O生物脱氮工艺

A表示缺氧,O表示好氧,这种工艺是在传统的活性污泥法的基础上,加入缺氧生物进行前处理,最后将污水进行脱氮处理。

10个中小城镇污水处理工艺对比,这是我见过最全面的干货!

A/O脱氮工艺流程

A/O生物脱氮工艺的优点:

①工艺简单、构筑物少,可以节省基建资金、运行成本,占地面积较小;

②缺氧池在前,原水中的有机碳源可用于微生物脱氮,无需添加额外的碳源,减少了工艺的运行成本;

③微生物脱氮反应较彻底。

A/O生物脱氮工艺的缺点:

①沉淀池内一旦因为操作问题,产生了反硝化反应,就会大量产生氮气,从而导致污泥被“充气”,使得污泥上浮,所以出水水质恶化;

②A段中氧气浓度过低,相关的聚磷菌不能很好生长,对磷的转化去除能力下降,导致结果不理想。

2)A/O生物除磷工艺

10个中小城镇污水处理工艺对比,这是我见过最全面的干货!

A/O除磷工艺流程

A/O生物除磷工艺优点:

①操作简便,不仅能够分解有机物还能有效降低磷含量;

②厌氧池首先会将一部分有机物分解掉,极大程度上减轻了好氧池的压力,丝状细菌难以生长就不会影响污泥的正常沉降;

③水力停留时间短;

④最后的活性污泥中磷含量较高,农业对非利用率高。

A/O生物除磷工艺缺点:

①受条件限制,磷不会被彻底去除;

②在二沉池中,如果污泥不能被及时回流,被吸收的磷元素再次被释放出来,这就很大程度上减少了去磷率,排出的水体中磷含量依旧很高。

2、A2/O工艺

该工艺与其他同类型工艺相比,除磷脱氮操作简便,总水力停留时间缩短,再加上水体在三个区域内传递的特点使得丝状菌很难稳定地进行生长,所以污泥膨胀几乎不会产生,SVI值不大于一百,处理结束后,水泥分离方便,运行费用低。

但传统A2/O工艺也存在着本身固有的缺点。

一般来讲,脱氮过程要求的外部环境总是与除磷操作背道而驰,两者之间很难做到均衡处理,再加上好氧区回流的污泥中,富含硝酸盐,在厌氧池中就会将厌氧环境破坏,损伤除磷效果。

10个中小城镇污水处理工艺对比,这是我见过最全面的干货!

AAO污水处理工艺

针对A2/O工艺的一些缺点问题,衍生出了很多改良工艺:

1)UCT工艺

这个工艺中,好氧区的污泥回流时进入的是缺氧池,先降低硝酸盐的含量,在进入厌氧池内,这样操作流程就复杂化了,成本也会随之提高。

2)MUCT工艺

该工艺是在UCT基础上进行了改良得到的,它把缺氧阶段划分成两个时间部分来进行,使得两套回流过程互不干扰,有效解决了UCT中由于回流交叉引起的运行操作问题。

3)A/A/A/O工艺

该工艺是在A2/O法基础上添加了一个反硝化池,从二沉池中流出的污泥和新收集的废水中的百分之十进入这个反硝化池中,大约反应半小时,反硝化细菌在有机物大分子的作用下,将硝酸盐进行反硝化反应,从而减少回流污泥中的硝态氮,最终到达厌氧区时,不会造成明显影响,使除磷过程能够正常有序进行。

A/A/A/O工艺并不复杂,所以操作起来也比较简单。

3、氧化沟工艺

氧化沟工艺不同于别的生物处理技术,它基于传统活性污泥法,又因其新特征区别于传统活性污泥法,在近些年来,其工艺水平不断取得进步。

氧化沟工艺的主要特点有:

①基建投资省、运行费用低

特别是在这些情况下:当经济投资的来源十分有限时;对处理后水质的要求十分高时;当要求进行脱氮处理时;当需要进行除污的水体随环境变化较大时:当操作人员以及管理人员缺乏相关技术时。

②混合式与推流式结合的水流特征

③构造方式多,可根据不同情况灵活运用

④曝气设备的多样性和可调节性

⑤脱氮效果好,处理结果无大波动,且水质较好

⑥水质水量变化抗性高,能够稀释工业废水,使其浓度降低

⑦工艺操作简便,需要基本材料少,管理方便

氧化沟工艺将传统的活性污泥法进行了一定的简化,比如说预处理不再繁琐,最终反应结束后剩余污泥只需进行脱水干化。

新的工艺中将二沉池删去,也不再进行污泥回流,处理过程更加简便。

目前,应用较多的氧化沟技术处理污水的工艺下图所示。流程缩短,相应的基建成本会减少,需要的土地面积也会减少,极大减轻了管理压力。

10个中小城镇污水处理工艺对比,这是我见过最全面的干货!

氧化沟处理污水工艺流程

不同的氧化沟工艺会存在操作上和结构上的差异,一般而言,氧化沟的分类会根据发明者以及相关的专利细节来进行,典型的氧化沟系统有:

1)Carrousel氧化沟

Carrousel氧化沟应用范围广泛,其规模小至20m3/d,大至1140000m3/d,其对BOD5去除率可达95%~99%,出水氮含量低于10%,磷含量在百分之五十左右。

2)Orbal氧化沟

Orbal氧化沟有两个主要特点:首先,这种工艺中的曝气器都使用了曝气转盘;其次,这些渠道的形状能够很好地缓和水流冲击,还能将水体在流动时产生的惯性有效应用到水流前进的推动力上。

而且,将多个渠道进行串联的模式能够有效解决水流断流的问题,提高处理效率。

3)交替运行式氧化沟

这个氧化沟中曝气操作与沉淀操作可以不断地进行交互运行。

不设二沉池,不需污泥回流装置,基建费用低,操作简单,运行稳定,易于维护管理,剩余污泥量少而稳定,出水水质好。

基本类型有:A、D、VR和T型四种。

4、SBR工艺(序列式活性污泥法)

SBR的工艺流程过程可概括为:短时间进水—曝气反应一沉淀一短时间排水一进入下一个工作周期。

对于SBR工艺,其操作过程中,各反应器会随着时间变化改变操作的方式,这种变化有一定的周期性,即周而复始地进行反应操作。

10个中小城镇污水处理工艺对比,这是我见过最全面的干货!

SBR法污水处理工艺流程

SBR工艺的优点:

①沉淀性能好;

②有机物去除效率高;

③提高难降解废水的处理效率;

④抑制丝状菌膨胀;

⑤可以除磷脱氮,不需要新增反应器;

⑥无二沉池,污泥不回流,流程简便。

5、CASS/CAST工艺(周期循环/循环活性污泥法)

CASS工艺是在SBR基础上,进行技术优化得到的一种新型工艺,所以SBR的一些基本优势都很好的延续下来了,比如说工艺流程简便,结果可靠,能够灵活应对不同处理情况等等。

尽管CASS中单池的运行方式为间歇操作,但由于其为多个彼此相对独立的单池组成,就使得不同反应池中总有进水,也总有出水,即就是四个反应池中,周期内的四个步骤都在进行,就极大程度上提高了处理效率。

再加上CASS工艺还加入了生物选择器,有效地将不同氧浓度区域进行结合,使得多种微生物各行其道,将氮磷含量有效减少。

CAST也是SBR经过革新改良后的一种变形工艺,CAST工艺也有四个独立的SBR池,但这四个反应池在厌氧段上是相同的,即四者共用。

由于CAST工艺是基于CASS工艺进行的改良技术,所以CAST工艺同样具有工艺流程简便,结果可靠,能够灵活应对不同处理情况等特点,将氮磷含量有效减少。

6、BAF工艺(曝气生物滤池)

BAF工艺是将水解反应器和曝气生物滤池集为一体的新型工艺,将两种功能在一个工艺中进行组合就能极大简化工艺流程,使处理效率获得提高,而且能量的消耗也随之降低,最后处理结束污泥也不会残留太多。

水解反应器能够在一定程度上将污水的可生化性进行改良优化,对于曝气生物滤池而言,有机物负荷能力高和排除水体质量好是它的优势。具体操作过程如下:

10个中小城镇污水处理工艺对比,这是我见过最全面的干货!

水解-曝气生物滤池工艺流程

对于BAF工艺来说,其主要有以下几种特点:

①由于曝气生物滤池对BOD5单位体积内负荷大,远高于一般的生物处理系统,所以工艺要求的设备体积和占地面积就大大缩小了,再加上没有二沉池,基建成本又进一步降低。

一般来说,该工艺构筑物所占的面积仅仅占到氧化沟工艺的五分之一。

②BAF工艺对水体的质量变化不敏感,处理后的水体性质平稳,质量较高,在反应过程中,微生物数量大就可以有效增加反应的速率,再加上微生物以生物膜形式依附在载体上,水体冲击对其影响不大。

③BAF工艺可以很好地适应低浓度的废水。

④BAF基本不会随着气候环境的变化而产生波动。

⑤工艺建设时,其构筑物主要以模块的形式进行建造,后期改扩建工作就方便了许多。

⑥这项工艺需要的相关设施国内就能进行生产,很大程度上节约了运行成本。

7、生物接触氧化工艺

生物接触氧化工艺一般有四个组成部分,氧化池、填料、布水装置、曝气系统。

10个中小城镇污水处理工艺对比,这是我见过最全面的干货!

生物接触氧化池构造示意图

生物接触氧化工艺的优点:

①处理效率高,能适应较宽范围的污水有机负荷变化,具有较强的抗水质水量冲击负荷能力;

②污泥残余少且性质稳定,不需回流,处理成本低廉;

③对反应器体积要求不高,基建成本低,反应时间短;

④设备简单,操作、维修简便;

⑤污泥浓度高、泥龄长,对于一些较难降解的有机物具有较强的分解能力,且不易发生污泥膨胀。

生物接触氧化工艺的缺点:

①一旦水体中有机物含量过高、填料层厚度超出范围,就会在进行污水处理的过程中,导致生物膜脱落,脱落的生物膜沉降在载体表面,堵塞住填料之间的空隙。

②生物膜会因为操作不当而突然间脱落,导致出水水质严重下降。

③这个工艺中要求的填料和支撑物的量比较大,基建费用也随之水涨船高,成本增加。

8、MBR工艺

MBR工艺实质上是膜生物反应器,这种新型的工艺不仅应用了膜分离技术,还将生物处理融合进来,这就使得这种技术的污水处理效率很高。

10个中小城镇污水处理工艺对比,这是我见过最全面的干货!

膜生物反应器

MBR工艺主要有以下三种特点:

①对污染物的去除效率高

应用了膜分离技术,就能大大提高水体中固体和液体的分离效果,使用MBR,悬浮固体无法通过膜组件,就会被截留去除,这时分离后的液体浊度几乎降到自来水水平。

在膜组件作用下,将分离后的液体进行排出,剩余的活性污泥留在反应器中,由于此时污泥的浓度很高,反应速率也就会大大加快,有机物去除得较为彻底,拿生活污水来说,其中COD可至少被去除94%左右,BOD则至少被去除96%左右。

再加上,膜组件会将生物反应器中的污泥和水体进行分离,污泥停留时间较长,对于一些生长时间长的微生物,比如说硝化细菌,能够较久地保留在反应器中,这就在其他微生物氧化分解有机物的同时,还能有效降低氮含量。

相关数据指出,MBR可以去除污水中绝大多数的氨氮,在排除水体中,含量不到1mg/L。

而且膜组件的孔径是可以根据实际需要进行选择的,如果需要去除细菌和病毒,就要适当减小膜组件的孔径,使其能截留这些致病微生物,后续就不必再进行消毒,使工艺流程被缩短。

②有较大的灵活性和实用性

MBR在进行污水处理时,可以根据实际情况灵活调整膜组件的数量,从而适应不同的反应规模。

再加上这个工艺的自动化程度较高,就可以极大解放人力,节约运行成本,其操作管理相对传统工艺来说也十分简便,其运行费用也相对低廉。

传统活性污泥法中,由于二沉池中,污泥在水体内部,一旦出现气体释放,就会使污泥在水中膨胀,但MBR工艺很好地避免了这一现象的发生,降低了管理操作中遇到麻烦的可能性,将出水质量进一步提高。

③解决了剩余污泥处置难的问题

MBR工艺中,污泥的产率很低,而且由于过滤作用,导致产生的污泥浓度相对较高,脱水操作就易于进行了,节省了相关的处理成本。

研究表明,在MBR工艺中,污水处理后三十五天进行排泥工作最为恰当。

9、人工湿地技术

人工湿地工艺发展时间较久,这种污水处理系统可以说是一个小型的生态系统,但是由人为进行建设的,后期也还依靠人力进行管理维护。

这种污水处理工艺依据的原理是湿地生态系统,按照自然存在的湿地构造进行处理系统的建设。

10个中小城镇污水处理工艺对比,这是我见过最全面的干货!

人工湿地工艺的优点是无动力运行,操作管理简单,处理效果可以达到围家排放标准,但缺点是处理负荷小,占地面积大。

10、氧化塘

该工艺是基于微生物在水体环境中对有机物进行分解利用的特点,将污水进行静置,然后这些微生物就会产生,为了维持自身生长繁殖,就需要分解利用污染水体中的大量有机物从而使水体得到净化。

其应用较多的地方集中在中小城镇和农村,根据具体情况氧化塘可以进行一级处理、也可进行二级处理,甚至进行水质深度处理,不同的氧化塘的充氧量不同,就可以划分为好氧塘和兼氧塘以及厌氧塘,还有曝气塘等。

氧化塘技术的优点:

①建设资金、运行资金都相对较低

首先,建设地点不受限制,可以利用现有的低洼地带,废弃的地块建设,建设周期很短,结构简单,建设较为容易。

其次,本工艺所消耗的电力、钢材、油类甚至化学药品较少,所需用设备设施较少。

②改善环境,创造自然财富

经过净化的污水,在达到相关标准的前提下,就可以流入人工湖中,并可为农业提供灌溉等条件,真正做到生态系统的资源化与污水处理的紧密结合。

③污泥产量较少

较小的污泥产量是该工艺最大的优点,其产生的污泥量有的几乎可以不用再处理,有的是1/10的一般处理工艺污泥量。

氧化塘技术的缺点:

①占地面积过于多;

②对气候的变化比较敏感;

③在管理上有较高的要求,要尽量避免二次污染的发生

来源:头条@中工环环保管家

最新文章

Baidu
map